Al Pantone

Croissant Prototyping Board

Photo of a hand holding a Croissant circuit board attached to a breadboard

Croissant Proto Board, attached to a breadboard

3d render of a Croissant circuit board

Croissant render

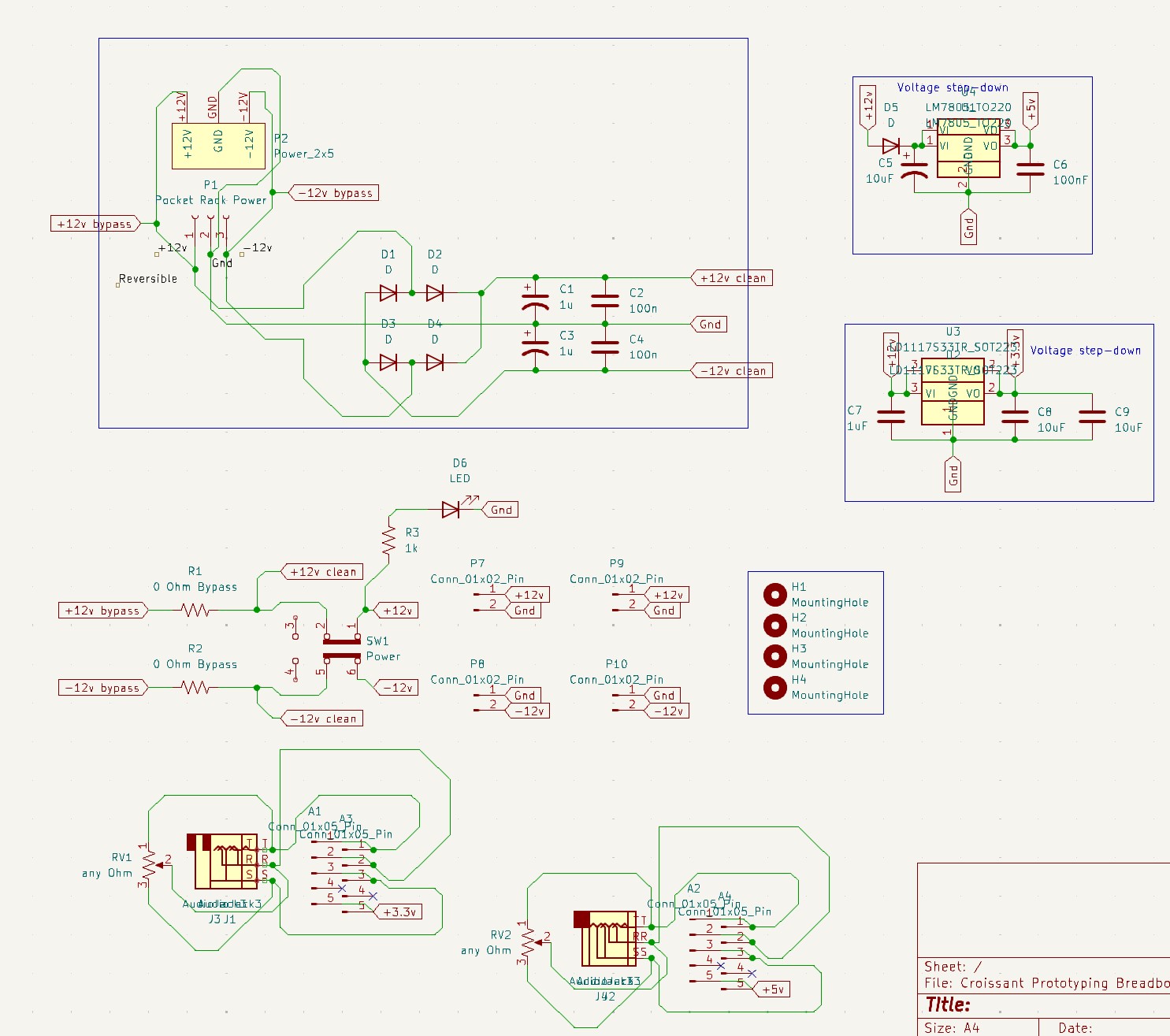
Schematic of a Croissant circuit board

Croissant schematic

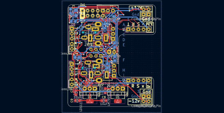
Design layout of a Croissant circuit board

Croissant board layout

Croissant Prototyping Board

Plenty of tools exist for taking USB and barrel jack power supplies and putting them onto a breadboard, but I couldn't find any cheap, effective version for Eurorack or Pocket Rack synthesizer power connectors, so I made my own.

I designed it from scratch in KiCad and had the boards made for like $1 each at a PCB fab. All the components were soldered by hand. While designing, I realized it would be free to add footprints for other synth components, so I created two combo footprints that can each fit a horizontal headphone jack, a vertical headphone jack, or a potentiometer; all parts that are difficult to fit on a breadboard. I also added spots for optional 5v and 3.3v linear regulators, as well as optional reverse-polarity protection. I thought the C-shape would free up the most space on a breadboard, so that's what inspired the name Croissant. I realized that since PCB fabs charge by area, it would be literally free to design another circuit in the gap, so made a simple audio amp in the "bite" of the C that pops out with mousebite vias.

I have the whole project file available on GitHub, and I made a rundown on YouTube as well.